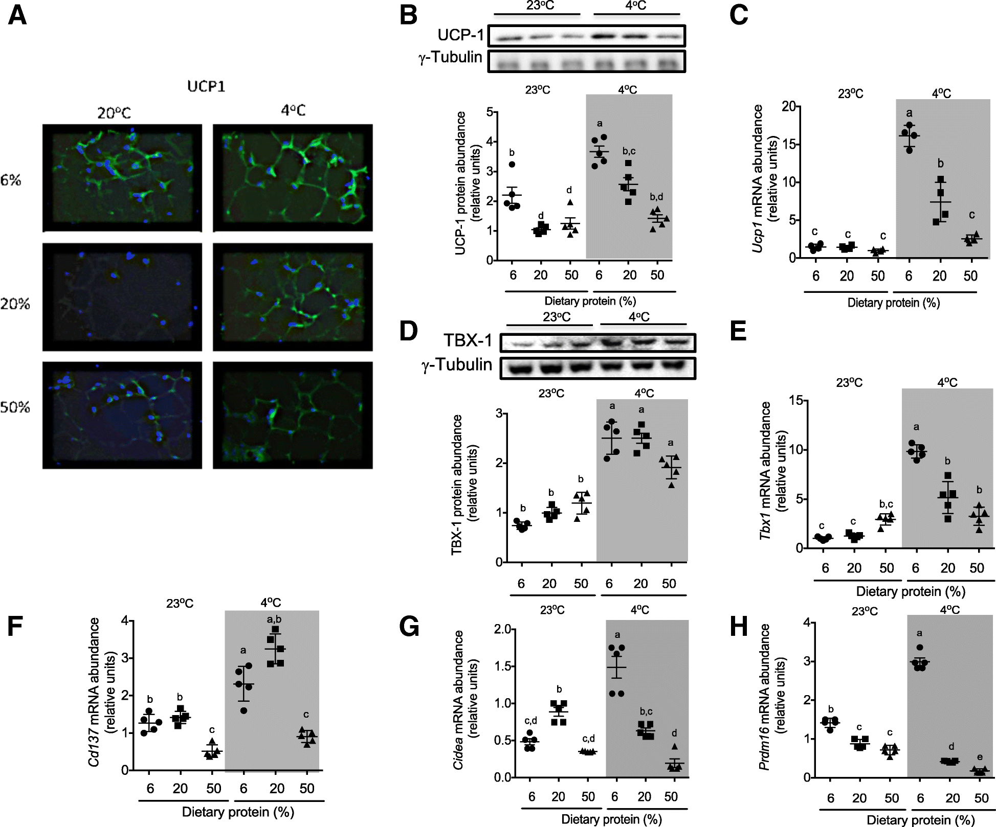
Fig. 2

Expression of UCP1 and browning markers in WAT. a UCP1 immunofluorescence. Protein abundance and densitometry analysis normalized to γ-tubulin of b UCP1 and d TBX1. Relative mRNA abundance of c Ucp1, e Tbx1, f Cd137, g Cidea, and h Prdm16 all normalized to hypoxanthine phosphoribosyltransferase (HPRT) of WAT. Subcutaneous adipose tissue from inguinal area was obtained from rats fed low (6%), adequate (20%), and high (50%) dietary protein and maintained at room temperature (23 °C) or exposed to a cold environment (4 °C) for 72 h. All mRNA and protein abundance data are expressed relative to rats fed an adequate protein diet at room temperature. The results are presented as the means ± SEM, n = 5 rats per group. The differences were considered statistically significant at P < 0.05. Mean values with different lowercase letters show statistical differences between each other (a > b> c > d)