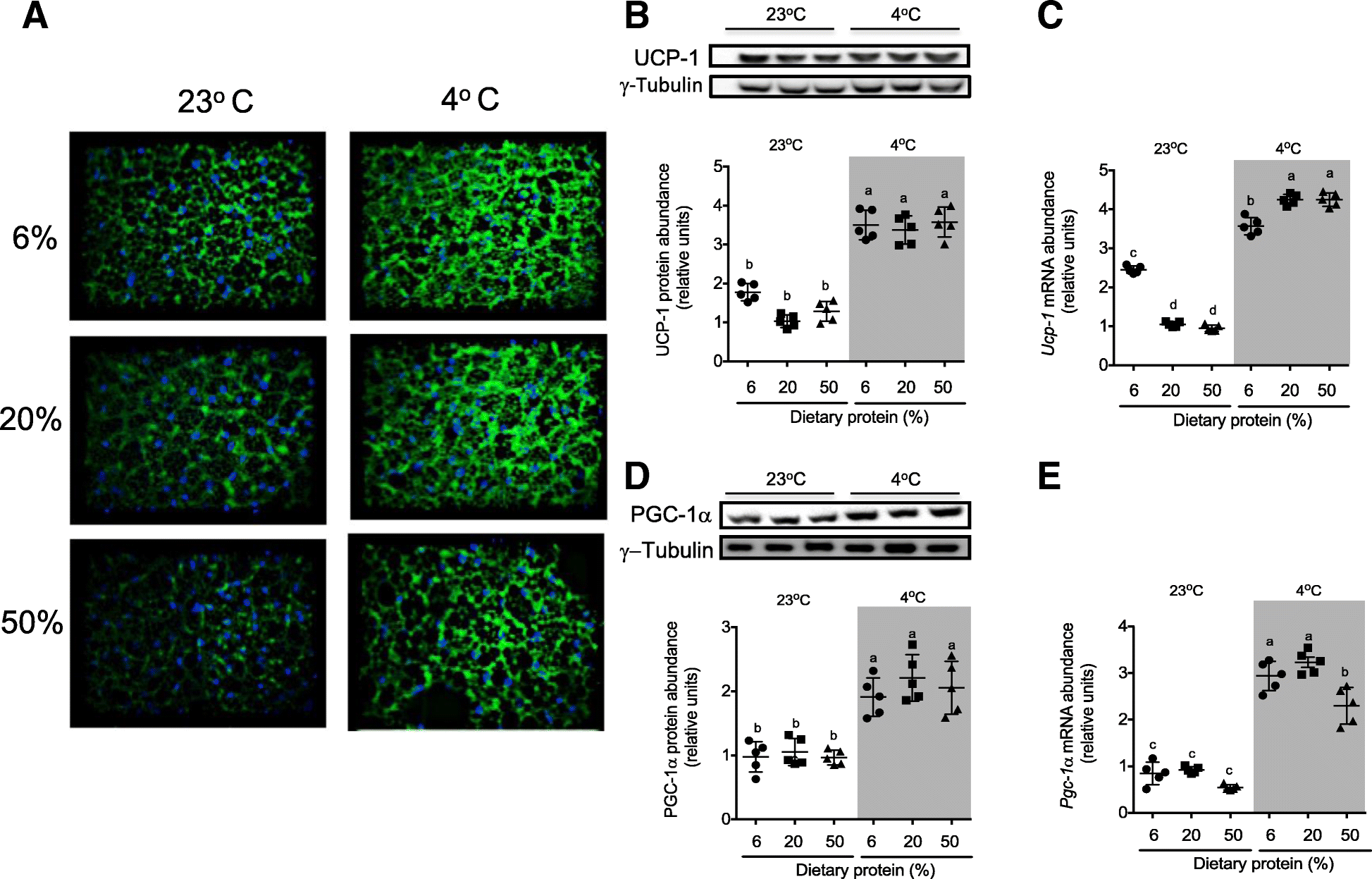
Fig. 3

mRNA abundance and protein expression of genes associated with thermogenesis in BAT. a UCP1 immunofluorescence. Representative blots and densitometry analysis normalized to γ-tubulin of b UCP1 and d PGC-1α. Relative mRNA abundance of c Ucp1 and e Pgc-1훼. Brown adipose tissue was obtained from rats fed low (6%), adequate (20%), and high (50%) dietary protein and maintained at room temperature (23 °C) or exposed to a cold environment (4 °C) for 72 h. All mRNA and protein abundance data are expressed relative to rats fed an adequate protein diet at room temperature. The results are presented as the means ± SEM, n = 5 rats per group. The differences were considered statistically significant at P < 0.05. Mean values with different lowercase letters show statistical differences between each other (a > b > c> d)